Description
Introducing the Risk Assessment Process Template – your comprehensive guide to streamlining risk management within your organization. This meticulously crafted Word document template is designed to provide a structured framework for identifying, analyzing, and mitigating potential risks across various aspects of your operations.
Developed by the expert proposal writers at RFPLY.COM, this template offers a step-by-step approach to conducting thorough risk assessments, ensuring that no stone is left unturned. Whether you’re dealing with financial, operational, legal, or any other type of risk, this template equips you with the tools to tackle them head-on.
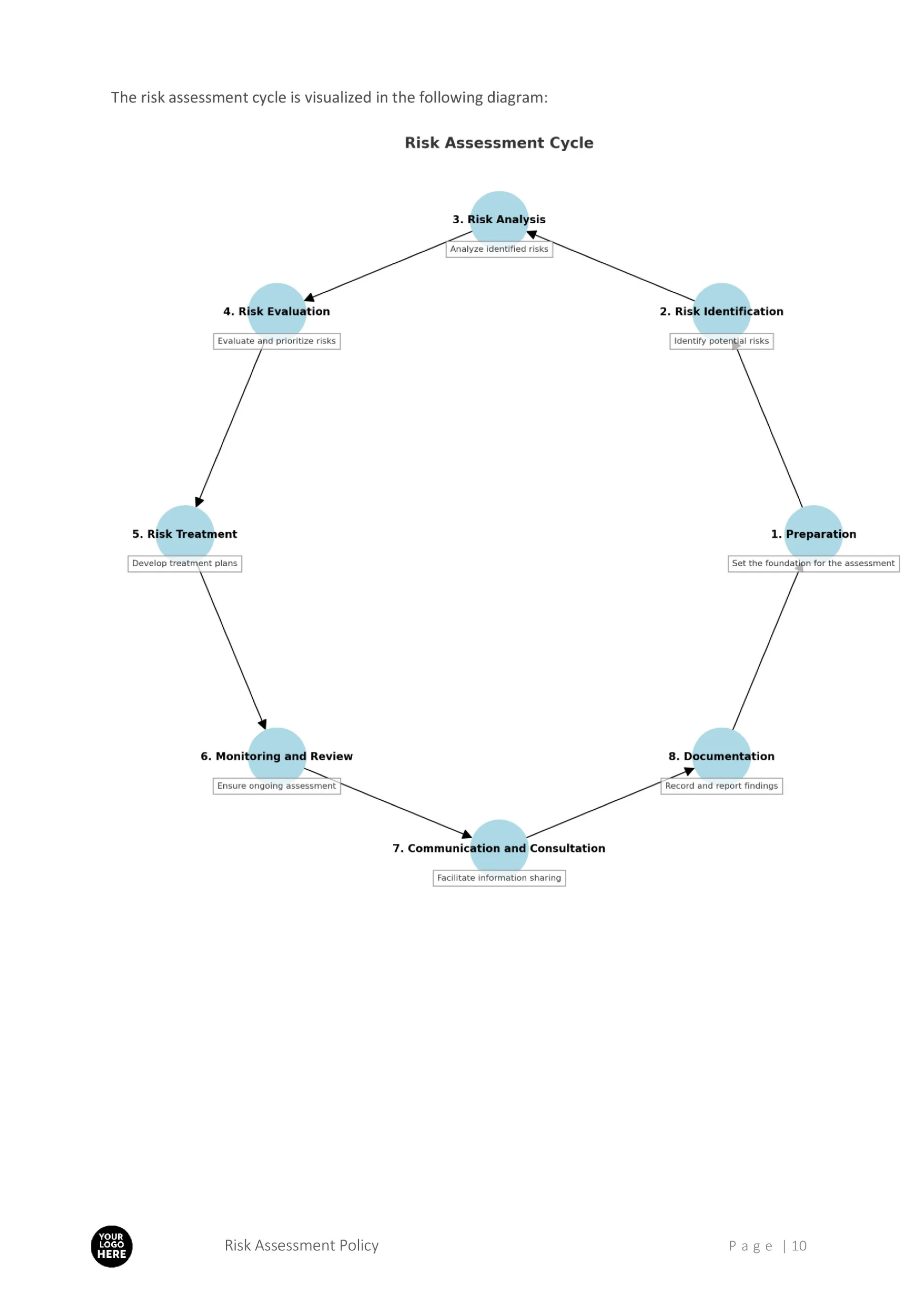
Within its pages, you’ll find a well-organized layout that covers every essential element of the risk assessment process. From defining the scope and context to identifying and evaluating risks, this template guides you through each stage with clarity and precision. Detailed sections are dedicated to risk analysis, where you can quantify the likelihood and impact of potential risks, enabling you to prioritize your mitigation efforts effectively.
But that’s not all – the Risk Assessment Process Template also provides a comprehensive section for developing risk treatment plans. Here, you can outline strategies for addressing identified risks, whether through avoidance, mitigation, transfer, or acceptance. This proactive approach ensures that your organization remains resilient and prepared for any potential challenges that may arise.
Available for immediate download, this template is a must-have resource for businesses of all sizes and industries. Its user-friendly format and customizable sections allow you to tailor the content to your specific needs, ensuring a seamless integration into your existing risk management practices.
Don’t leave your organization’s success to chance. Invest in the Risk Assessment Process Template today and gain the confidence that comes with a well-structured, comprehensive risk management strategy. Empower your team with the tools they need to navigate the ever-changing business landscape with confidence and mitigate risks before they escalate.

















Reviews
There are no reviews yet.